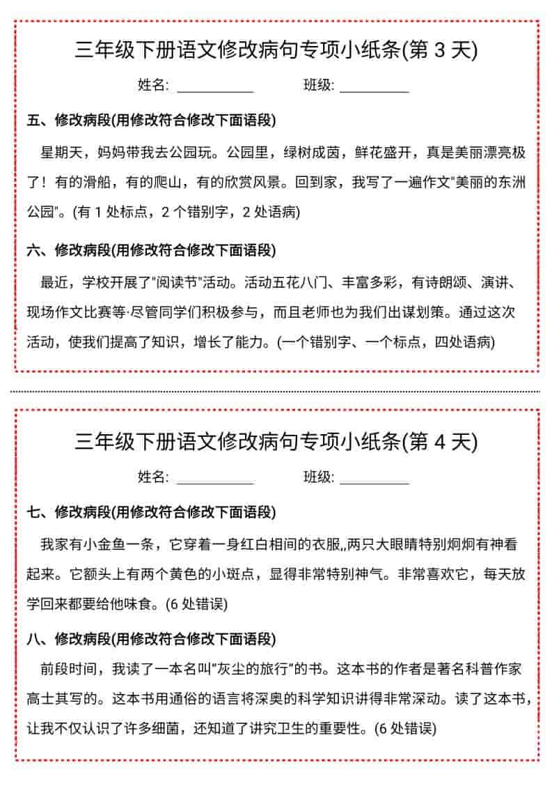
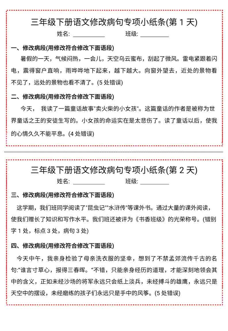
三年级下语文修改病句专项小纸条站长6小时前更新关注私信02550562 ——预览已结束,还剩6页未读——您已获得此文档下载权限,请点击底部下载完整文档 三年级下语文修改病句专项小纸条此内容为付费资源,请付费后查看¥4.9黄金会员¥2.9钻石会员免费立即购买您当前未登录!建议登陆后购买,可保存购买订单付费资源已售 47© 版权声明 版权声明 1 本网站名称:皮皮网创网 2 本站永久网址: https://www.pipihai.com/ 3 本网站的文章部分内容可能来源于网络,仅供大家学习与参考,如有侵权,请联系皮皮进行删除处理。 4 本站一切资源不代表本站立场,并不代表本站赞同其观点和对其真实性负责。 5 本站一律禁止以任何方式发布或转载任何违法的相关信息,访客发现请向皮皮举报 6 本站资源大多存储在云盘,如发现链接失效,请联系我们我们会第一时间更新。 7 本站采用知识共享署名-非商业性使用-相同方式共享4.0国际许可协议进行许可 THE END语文 喜欢就支持一下吧点赞562 分享QQ空间微博QQ好友海报分享复制链接收藏
暂无评论内容